
01
The Problem
Imagine waking up with worrying symptoms but having no easy way to consult a doctor. Millions face this reality daily, struggling with unreliable at-home tests and limited access to medical care. Traditional urine testing requires in-person visits, making regular health monitoring both inconvenient and inaccessible.
A health-tech company sought a way to empower users with real-time health insights, bridging the gap between at-home testing and professional medical guidance.
The Solution

AI-Powered Analysis & Risk Assessment
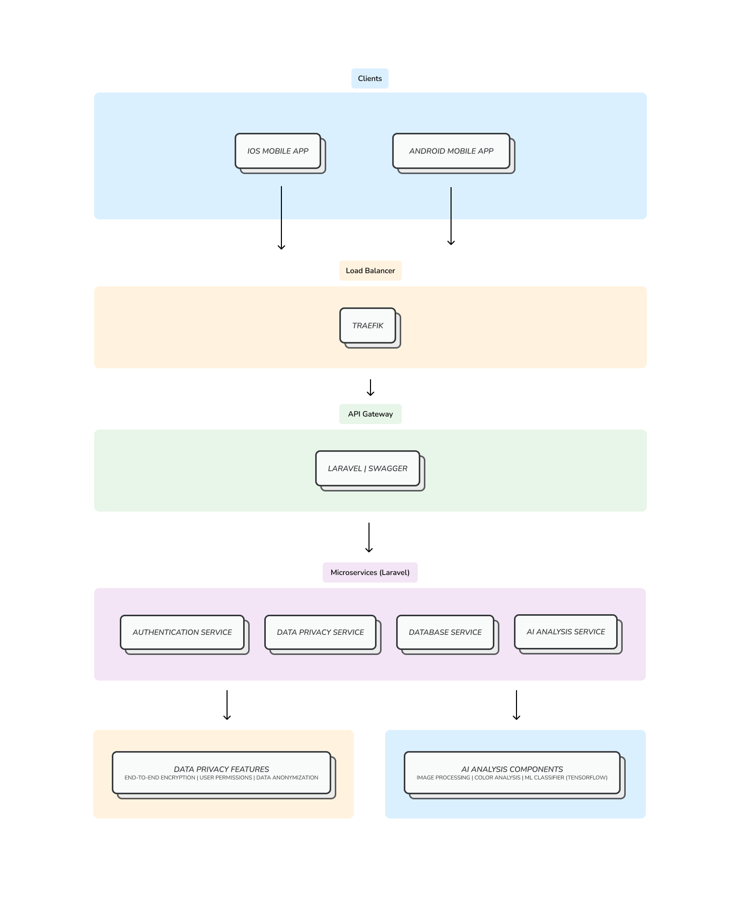
Leveraged advanced machine learning to analyze test results and provide personalized risk assessments for conditions like UTIs and kidney disease. The AI model continuously learns from diverse data inputs, refining accuracy and ensuring precise test interpretations over time.
Enhanced Data Privacy & Security
Implemented end-to-end encryption and GDPR-compliant data storage to protect sensitive user information. Ensured regulatory compliance to build trust and safeguard user privacy.
Intuitive User Interface & Multilingual Support
Designed a seamless and visually intuitive experience, making the app accessible to users of all technical skill levels. Added multilingual support, ensuring a wider audience can comfortably engage with the platform.
Telemedicine Integration
Bridged the gap between home testing and professional care by integrating telemedicine, allowing users to receive expert guidance from anywhere in the world. Enabled remote diagnosis and medical advice, making timely interventions possible without requiring in-person visits.
Comprehensive Educational Resources & Gamification
Incorporated interactive educational content, including quizzes and challenges, to enhance health literacy. Gamification features incentivized users to maintain regular testing habits and stay engaged with their health.

The Results
Expanded Healthcare Access:
Optimized app performance for older mobile devices, ensuring a broader reach and inclusivity.
Strengthened Data Security
Enhanced privacy protocols led to greater user confidence in sharing sensitive health data.
Higher AI Accuracy
Improved model reliability by accounting for variations in test conditions, reducing false positives and increasing trust in results.
Higher Retention Rates
Users engaging with telemedicine and educational resources demonstrated improved long-term app usage
Improved User Experience
A refined UI and multilingual support led to increased engagement and adoption
Project diagram

Technology Stack
Backend
Frontend
Database
Framework
Tools
Integrations
Compliance & Security
















Back to top